宁波市人民政府文件
甬政发[2009]50号
关于印发《宁波市贯彻落实浙江省住宅物业保修金管理办法实施意见》的通知
各县(市)区人民政府,市政府各部门、各直属单位:
为贯彻落实浙江省人民政府《浙江省住宅物业保修金管理办法》(浙政发[2007]19号),进一步加强对我市物业保修金的管理,保障物业的正常维修和使用,维护业主的合法权益。《宁波市贯彻落实〈浙江省住宅物业保修金管理办法〉实施意见》已经市政府同意,现予印发。请认真贯彻实施。
二00九年六月二十二日
宁波市贯彻落实《浙江省住宅物业保修金管理办法》实施意见
为认真贯彻落实浙江省人民政府《关于印发浙江省住宅物业保修金管理办法的通知》 (浙政发[2007]19号)精神,结合宁波市实际,现就进一步做好我市物业保修金管理工作提出如下意见:
一、物业保修金是保修期内保证物业正常维修和使用,关系业主、建设单位合法权益的资金。为真正发挥保修金的作用,各县(市)区物业管理主管部门应根据《浙江省住宅物业保修金管理办法》,结合宁波市关于印发《贯彻落实全国〈物业管理条例〉的实施意见(试行)的通知》(市建房管[2003]364号)、关于《贯彻落实〈浙江省物业管理条例〉及甬政发[2005]131号文的实施意见》(甬建综[2006]450 号)的通知精神,抓好物业保修金的交纳、使用、退还、管理和监督工作。
二、各级物业管理主管部门要明确责任,加强对保修金的管理。市物业管理主管部门负责保修金管理使用政策的制定、检查指导和监督工作。各县(市)区物业管理主管部门负责保修金的收缴、保存、复核、划拨、退还等日常管理工作。每年2次(3月份、9月份各一次)向上一级物业管理主管部门上报保修金的收支情况。同时接受财政、审计部门和上一级物业管理主管部门的检查、监督。
业主委员会根据业主报修和保修金动用程序,负责核实和动用保修金的申请工作。
三、各县(市)区物业管理主管部门应建立辖区物业管理主管部门、街道办事处及相关部门等单位参加的物业管理联席会议制度,及时协调处理物业保修金管理、使用等方面出现的纠纷问题。
四、物业保修工作建设单位可以自行负责保修,也可委托物业服务企业负责保修。但有下列情况之一的,建设单位应当委托物业服务企业实施保修。
(一)建设单位在我市首次开发的(不含控股单位);
(二)建设单位为非本市企业的;
(三)由多家建设单位共同开发建设的项目;
(四)原建设项目有业主集体投诉房屋质量问题,且经查确凿的。
五、建立和完善保修协议签订制度。建设单位应当在物业交
付前与物业服务企业签订物业保修协议(建设单位自行保修)或委托保修协议,明确权利与义务以及保修范围、内容、费用支付方式等。对不按规定签订物业保修或委托保修协议的,辖区物业管理主管部门应督促建设单位与物业服务企业做好协议的签订工作。若原建设单位因歇业、破产或出现其他情形,无法履行保修责任的,协议书可由业主委员会或辖区物业主管部门代签。未签订协议的原则上不能动用保修金。
六、各县(市)区物业管理主管部门应按照《浙江省住宅物业保修金管理办法》有关规定,明确物业保修金交纳、使用、退还等程序,并依照下列程序办事:
(一)物业保修金交纳程序:
1.建设单位在物业交付使用办理权属初始登记手续之前,按照物业建筑安装总造价2%的比例,向辖区物业管理主管部门交纳保修金;
2. 辖区物业管理主管部门收取后统一管理,单独记帐;
3. 保修金在银行专户存储,按规定实现增值保值。
(二)建设单位自行保修或委托保修时,建设单位违约,或者因歇业、破产等原因不能履行保修责任,启动使用保修金程序:
1.物业服务企业向业主委员会报告(业主委员会未成立的,经社区委员会备案后,直接向辖区物业主管部门申请);
2. 业主委员会受理后,应在2个工作日内核实并提出申请;
3. 辖区物业主管部门受理后,应在2个工作日内复核,并通
知动用保修金;
4. 物业服务企业开具统一收据收取保修金;
5. 每次保修金动用后,应在5个工作日内将动用数额、保修
主要内容以书面形式告知开发建设单位。
(三)保修金退还程序:
1.保修期满8年前1个月建设单位提出申请;
2.物业服务企业应在1个月内对保修项目进行验收,并向辖区物业管理主管部门出示书面验收结果。同时辖区物业管理主管部门应在1个月内完成财务结算,并经建设单位确认;
3. 辖区物业管理主管部门将拟退的保修金等事项在该小区内予以公示,公示时间不少于7天;
4. 公示无异议的,将本金及利息余额退还给建设单位。
七、物业保修金是物业保修期内物业保修的保证金,原则上不得动用,日常发生的保修费用应由建设单位另行支出。若建设单位违约,不履行保修责任或者因歇业、破产等原因无法履行保修责任时,按《浙江省住宅物业保修金管理办法》第十三条、十四条、十五条规定动用保修金。为保证屋面防水工程和外墙面渗漏8年的保修费用,原则上每年动用保修金不超过保修金总额的10%。同时,每年3月底前,辖区物业管理主管部门应将上年度保修金动用情况告知建设单位和业主委员会。
八、各县(市)区物业管理主管部门应当建立健全物业保修金管理制度,指定专人负责保修金的收存、核算、退还等日常管理工作。保修金的管理费用在保修金的增值收益中列支,支出比例为保修金总额的50%,并与保修金分帐核算。
九、物业保修期满后1个月内,建设单位因歇业、破产或出现其他情形,致使单位不存在的,辖区物业管理主管部门应将其原缴存保修金余额进行公示30天。公示期满无异议的,将余额转入同一物业专项维修资金。
十、保修金实行每年1次审计制度,由辖区物业管理主管部门委托有资质的审计部门进行审计,并将审计结果抄报市物业管理主管部门、开发建设单位、业主委员会各1份,审计费用在保修金的增值收益中开支。
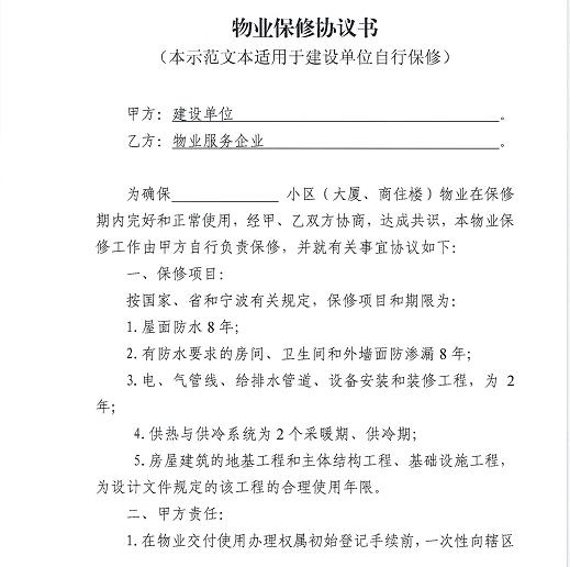
十一、建设单位自行保修或委托物业服务企业保修的,都必须签订《物业保修协议》或《物业委托保修协议》(示范文本附后),各单位可依照示范文本,结合小区(大厦)等物业实际参考制订。
十二、建设单位不按规定交纳物业保修金的,按《浙江省物业管理条例》第五十四条规定,由辖区物业管理主管部门责令限期交纳。逾期仍不交纳的,自逾期之日起按日加收滞纳部分万分之一的滞纳金,并可以处1万元以上3万元以下的罚款。物业管理主管部门和保修金管理工作人员违反保修金管理等相关规定的,按《浙江省住宅物业保修金管理办法》第二十二条规定处理。物业服务企业不履行委托保修协议的,由辖区物业管理主管部门责令限期改正。给业主造成损害的,应依法予以赔偿。同时,将作为企业不良行为予以记录和公示。
十三、本通知自发文之日起施行,在此前已交付物业的物业保修金管理、使用办法按宁波市原有关规定执行。
附件: 1.物业保修协议(示范文本)
2. 物业委托保修协议(示范文本)
3. 物业保修金动用申请表(示范文本)
4. 物业保修金交纳、使用、退还程序










阅读:
21393
次
2009/8/8 21:13:00